部门概况
+
部门简介
联系方式
机构设置
大事记
网络安全
+
安全预警
内容管理
高教舆情
网络建设
+
网络服务
信息化建设
+
信息化服务
规章制度
+
国家法规
地方政策
学校规章
下载专区
+
文档下载
使用手册
常用工具
传播矩阵
首页
部门概况
部门简介
联系方式
机构设置
大事记
网络安全
安全预警
内容管理
高教舆情
网络建设
网络服务
信息化建设
信息化服务
规章制度
国家法规
地方政策
学校规章
下载专区
文档下载
使用手册
常用工具
传播矩阵
信息化建设
信息化服务
信息化建设
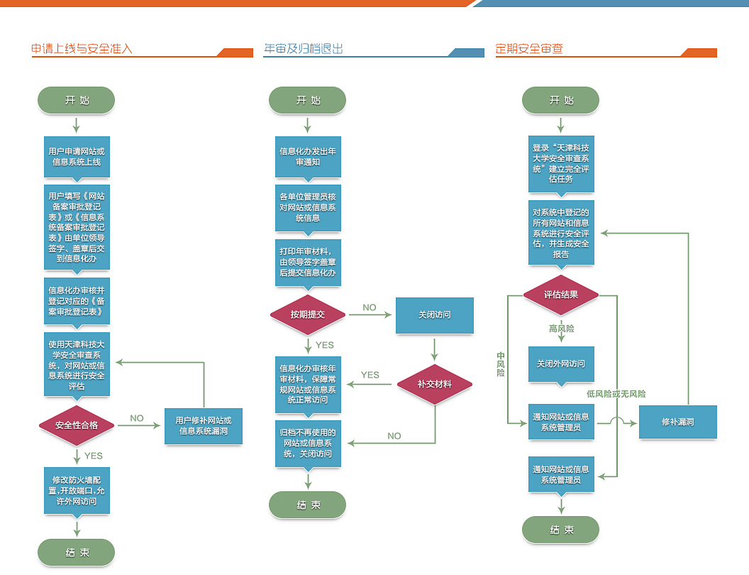
天津欧美性爱免费网站、信息系统运行管理办法流程
发布日期:2015-10-28
TOP